2026-03-25
HaiPress
定期体检 女性健康的重要法宝!定期体检是保障健康的重要方式,随着人们生活水平提高和医疗技术进步,“治未病”的理念逐渐被更多人接受。女性有针对性地进行定期体检尤为重要,特别是对于宫颈癌、子宫内膜癌和卵巢癌这三种常见肿瘤,通过定期妇科检查可以早期发现病变,及时治疗,显著提高治愈率和生存率。不同年龄段的女性应根据自身情况选择合适的体检项目。

20-30岁的女性身体处于黄金阶段,需要关注体内生化指标的变化。建议进行血常规、肝肾功能检查、乳腺彩超等。有性生活的女性还应做妇科彩超(包括子宫、盆腔、附件)、妇科检查以及宫颈癌筛查(TCT及HPV检测)。

进入30-40岁后,由于生活压力大和饮食习惯改变,糖尿病发病年龄普遍提前,尤其是糖尿病前期人群检出率较高。此阶段女性应注重血压、血糖、乳腺彩超、妇科彩超、妇科检查和宫颈癌筛查等项目。

40-50岁的女性心脏和血管开始明显老化,尤其是有心血管疾病家族史的人群,更需重视定期检查。这个年龄段推荐的检查项目包括肝肾功能、血糖、血脂、心肌酶等各项生化指标、乳腺彩超、妇科彩超、妇科检查和宫颈癌筛查、卵巢功能储备检查等。

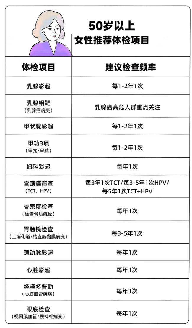
到了50岁以上,女性通常进入围绝经期,体内雌激素水平下降导致钙流失增加,因此该年龄段女性患骨质疏松症的风险远高于男性。如果出现浑身疼痛或易骨折等症状,应考虑是否患有骨质疏松症。此时体检的重点项目包括血脂、血糖、妇科彩超、乳腺彩超、妇科检查和宫颈癌筛查、性激素六项、骨密度测定及骨代谢检测等。
妇科检查对女性健康至关重要,它像一位贴心的守护者,为女性提供全方位的健康保障。新时代女性应该以积极的态度和科学的方法,定期进行体检,享受健康快乐的生活。